致力于向客户提供 锂电池管理 系统解决方案
产品中心
智能技术,创造美好未来
产品中心 PRODUCTS
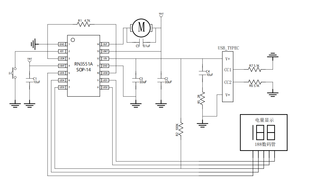
RN3551A 是一款针对于小家电市场设计 的马达控制芯片,内部集成单节锂电 池线性充电管理功能,188 数码电量显 示模块,NMOS 马达驱动模块和续流二极管。
RN3551A支持100mA 涓流充电,500mA恒流充电和4.2V恒压充电全过程的锂电池充电方式。
RN3551A 电机驱动部分可以持续电流 2.0A,峰值电流 3.0A。同时,集成了输入过压保护、过温保护、过流保护和欠压保护等功能。
RN3551A 集成单键触发持续工作模式。
描述
RN3551A是一款针对于小家电市场设计 的马达控制芯片,内部集成单节锂电池线性充电管理功能,188数码电量显 示模块,NMOS马达驱动模块和续流二极管。
RN3551A 电机驱动部分可以持续电流 2.0A,峰值电流 3.0A。同时,集成了 输入过压保护、过温保护、过流保护 和欠压保护等功能。
RN3551A 集 成 单 键 触 发 持 续 工 作 模 式。
特性
工作电压范围: 2.0-5.5V
电机驱动持续电流电流:2.0A
峰值:3.5A
集成电机续流二极管
低至 2uA 待机电流
支持电量显示
支持双灯指示
集成过压保护
集成过温保护
集成过流保护
SOP-14 封装
典型应用
便携式水泵
剃须刀
手持电风扇
小家电
典型应用电路